Zbudowanie hotspota FM, którego będziemy używali tylko w domu, a nie będziemy go zabierać ze sobą do samochodu, w podróż jest w zasięgu każdego krótkofalowca. Wymagane są podstawowe umiejętności posługiwania się lutownicą oraz korzystania z dostępnych opisów i poradników. Mamy dużo opisów budowy hotspota dla AllstarLink i możemy skorzystać z takich poradników, bo konstrukcja elektroniczna hotspota FM POLAND i AllstarLink jest taka sama. Różnica jest tylko w instalacji oprogramowania na Raspberry PI / Orange Pi Zero, zamiast oprogramowania dla AllstarLink instalujemy SVXLink. Poniżej fotografia takiego hotspota AllstarLink w uniwersalnej obudowie.

Źródło fotografii: https://allstarsetup.com/allstar-mini-node-construction-details/
Do budowy hotspota FM potrzebujemy:
- komputer typu Raspberry PI 3 (model B jest wystarczający do hotspota) lub Orange Pi Zero 3
- karta dźwiękowa CM108
- Radio BF888S (zasilanie 3.7 V) lub UV-K5 (zasilanie 7.2V)
- przetwornica napięcia step-down oraz LM317 – więcej informacji patrz opisy
- uniwersalna plastikowa obudowa
Opisane rozwiązanie nie korzysta z GPIO komputera, tylko z GPIO karty dźwiękowej CM108.

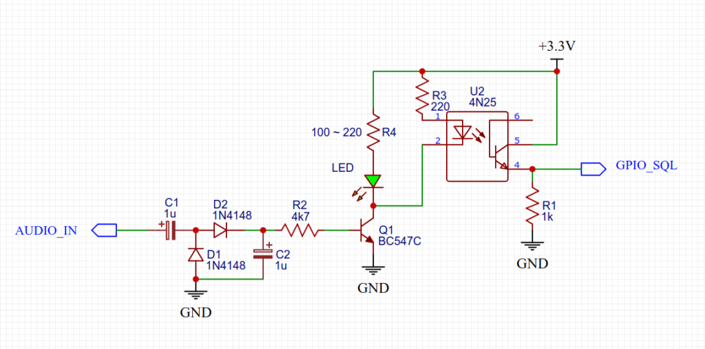
Warto zwrócić uwagę na układ detekcji otwarcia blokady odbiornika. W opisach Allsatr często jest stosowana dioda BAT43. W normalnym zastosowaniu PIN VOL_DN jest zwierany do masy przełącznikiem; w tym przypadku zastosowano diodę, która pełni rolę „elektronicznego przełącznika”, gdzie podawane napięcie na katodę lub 0 V pełni rolę, którą spełnia mechaniczny przełącznik. Ale warto zwrócić uwagę, że taki „przełącznik” na bazie diody wymaga, aby napięcie podawane z COS/SQL odbiornika w stanie tzw. niskim miało 0V, a nie powyżej zera, jeśli będzie powyżej 0V w takim przypadku może nie dojść do kluczowania stanu na VOL_DN. Dlatego powyższy rysunek pokazuje zamiast diody zastosowanie tranzystora BC547. Zwróć uwagę na poprawną definicję parametru definicji pinu detekcji otwarcia blokady szumu w svxlink dla danego podłączanego radia. BF888 mamy ok 2.5V kiedy jest otwarta blokada a 0V kiedy zamknięta blokada, SA818 ma 0V kiedy jest otwarta blokada a ok 5V kiedy jest zamknięta blokada szumu odbiornika. W zależności od typu wyjścia SQL sygnału może być wymagane wpisanie znaku wykrzyknika przed VOL_DN np !VOL_DN (musisz sprawdzić to ze swoim radiem). Błędne ustawienie tego parametru może powodować, że po włączeniu hotspota Twój hotspot będzie nadawał nośną do sieci FM POLAND.
Zamiast tranzystora BC547 do sterowania COS VOL_DN w CM108 można użyć transoptora 4N25, który może sprawdzić się bardziej niż tranzystor w sytuacjach, kiedy sterowanie COS w CM108 włącza się nam losowo. Więcej patrz opis na stronie: https://fm-poland.pl/poziom-napiecia-cos-i-sterowanie-vol_dn-cm108/

Patrz też opis związany z SQUELCH sygnałem w BF888: https://fm-poland.pl/bf888-problem-z-squelch-ukladem/
Jeśli nie chcesz lutować kabli na płytce BF888, UV5K itp tylko wykorzystać złacza jack 3.5/2.5 mm na których jest audio RX i TX oraz PTT a detekecje otwarcia odbiornika możesz pobrac z audio RX w którym występuje często napiecie DC (ok 1V) które jest informacja o otwarciu odbiornika przez CTCSS to popatrz na przykłady detekcji SQL na bazie detekecji DC w audio https://fm-poland.pl/uv5r-interfejs-do-svxlink/

Nie musisz modyfikować karty CM108. Możesz zastosować sterowanie PTT i SQL via GPIO RPI wg schematów: https://fm-poland.pl/schemat-interfejsu-raspberry-pi-anyradio/
Kiedy będziesz chciał użyć kart CM108 niemodyfikowanych i sterować GPIO via RPI, musisz wybrać stosowny template konfiguracji svxlinka i wykonać konfigurację SVXLinka via panel administracyjny z dashboardem.
Program darmowy do programowania BF-888 CHIRP. Schemat kabla do programowania urządzeń radiowych BF-888, UV5R itp (radia firmy Baofeng) na bazie CP2102 znajdziesz na tej stronie: https://www.miklor.com/COM/UV_Technical.php patrz też wideo: https://www.youtube.com/watch?v=WS4j88TeoIY Pamiętaj, aby mieć ustawiony subton CTCSS na RX w BF888, aby nie transmitować do sieci FM niekontrolowanych otwarć odbiornika przez lokalne zakłócenia.
Opisy budowy hotspotów na bazie RPI+BF888+CM108 – na karcie microSD instaluje się Raspbian OS dla RPI i svxlink.
Można skorzystać z eksperymentalnego gotowego obrazu FM POLAND na Raspberry PI, który jest dostępny pod tym adresem: https://github.com/radioprj/raspberrypi/releases/tag/v1.0 lub dla Orange PI Zero 3 obraz dostępny: https://github.com/radioprj/orangepizerov3/releases/tag/v1.0
- Modyfikacja karty CM108: http://www.fm-poland.pl/modyfikacja-karty-dzwiekowej-usb-cm108/
- G6LBQ budowa hotspota:
- 2E0BMT wideo 6 odcinków:
- VU3FML: https://www.youtube.com/watch?v=c4zbGyHjer8
- DK1MI (nie stosować LCD z opisu): https://dk1mi.radio/allstarlink-node-build/
- G7RPG: https://www.youtube.com/watch?v=0lvmtZGuw70&t=96s
- G6OJB : https://allstarsetup.com/allstar-mini-node-construction-details/
- G6OJB zasilanie do hotspota: https://allstarsetup.com/the-node-power-supply/
- Modyfikacja CM108: https://www.m0pqa.com/2022/08/allstar-node-cm108-sound-fob.html
- Modyfikacja CM108: https://allstarsetup.com/how-to-modify-a-cm108-for-allstar/
Baofeng BF-888

QUANSHENG UV-K5
Jak otworzyć UV-K5 patrz wideo: https://youtu.be/jxwBlp8HfKU?t=249

Zamiast usuwania wkładki mikrofonowej, można przeciąć ścieżkę, w ten sposób odcinając mikrofon od układu. Opcja ta pozwala w łatwy sposób przywrócić działanie mikrofonu w UV-K5 ponownie łącząc przeciętą ścieżkę.

Zastosowanie TRX UV-K5/K6 daje nam możliwość pracy na pasmie 2 m i 70 cm w zależności od tego, jak ustawimy częstotliwość UV-K5. Zaletą UV-K5/K6 jest alternatywny firmware, które pozwala ustawić moc nadajnika 20 mW do 5 W https://github.com/armel/uv-k5-firmware-custom
UWAGA: pokazane piny, do których należy podłączyć kable do UV-K5/K6 zostały zaznaczone na podstawie dostępnej dokumentacji https://github.com/mentalDetector/Quansheng_UV-K5_PCB_R51-V1.4_PCB_Reversing_Rev._0.9 oraz https://fm-poland.pl/quansheng-uv-k5-k6-sygnal-sql/. Mikrofon należy usnąć lub przeciąć ścieżkę, jak pokazano na drugim obrazku UV-K5/K6. Zasilanie UV-K5 jest 7.2V. Kabel 5 żyłowy w osłonie można wprowadzić w otworze po usunięciu LED-latarki i dzięki temu zamknąć radio w obudowie. Radio włożyć w podstawkę/ładowarkę, w której będzie konwerter napięcia dający zasilanie 7.2V do pojemnika na akumulator, w którym jest tylko przejście przewodami między radiem a podstawką. Można wykorzystać do tego eliminator na baterie na AliExpress w cenie ok 20 zl. (Autor przedstawionego zdjęcia nie ponosi odpowiedzialności za wynikłe szkody w przypadku podłączenia UV-K5 wg podanego opisu)
Do budowy opisanego wyżej hotspota można wykorzystać dowolny mikrokomputer jeśli znasz się na Linux’ie i zainstalujesz system na bazie Debian v12 oraz svxlink, możesz wykorzystać taką kartę dźwiękową CM108 do budowy hotspota. Zamiast BF888 możesz podłączyć dowolne radio. Opisy modyfikacji różnych modeli urządzeń znajdziesz na https://f5nlg.wordpress.com/category/materiel/
Na koniec bardzo ważna uwaga do budowy własnego hotspota. Zwróć szczególną uwagę na zasilacz i inne zasilacze impulsowe w miejscu, gdzie będzie postawiony hotspot. Zalecane jest zapoznanie się z uwagami o zasilaczach: https://fm-poland.pl/zasilacze-do-komputerow-raspberry-pi-orange-pi-zero-itp/
